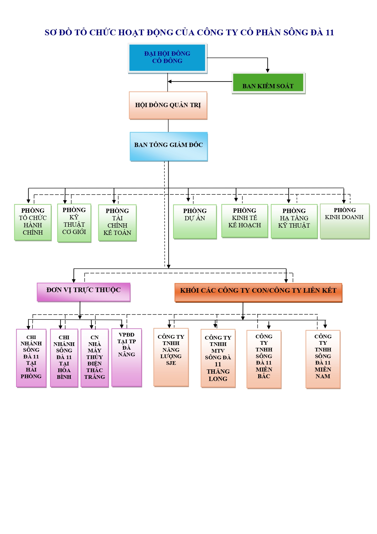
Sơ đồ tổ chức

Hội đồng quản trị
Ông Nguyễn Quang Luân
Chủ tịch HĐQT Công ty
Năm sinh: 1983
Trình độ: Kĩ sư xây dựng cầu đường
Ông Lê Anh Trình
Thành viên HĐQT - Tổng Giám đốc Công ty
Năm sinh: 1977
Trình độ: Kỹ sư xây dựng- Cử nhân luật
Ông Đào Việt Hùng
Phó Chủ tịch HĐQT Công ty
Năm sinh: 1968
Trình độ: Cử nhân Luật, Cử nhân Tài chính – Kế toán
Ông Vũ Trọng Vinh
Thành viên HĐQT Công ty
Năm sinh: 1960
Trình độ: Cử nhân Tài chính kế toán
Ông Nguyễn Văn Hiếu
Thành viên HĐQT Công ty
Ban Tổng Giám đốc
Ông Lê Anh Trình
Tổng Giám đốc Công ty
Năm sinh: 1977
Trình độ: Kỹ sư xây dựng – Cử nhân luật
Ông Hà Quốc Thịnh
Phó Tổng Giám đốc Công ty
Năm sinh: 1976
Trình độ: Kỹ sư xây dựng
Ông Nguyễn Văn Hải
Phó Tổng Giám đốc Công ty
Năm sinh: 1967
Trình độ: Kỹ sư Cơ khí
Ông Nguyễn Ngọc Khuê
Phó Tổng Giám đốc Công ty
Năm sinh: 1977
Trình độ: Cử nhân quản trị doanh nghiệp
Ông Nguyễn Văn Dũng
Phó Tổng Giám đốc Công ty
Năm sinh: 1978
Trình độ: Kĩ sư xây dựng
Ông Chu Thái Dương
Phó Tổng giám đốc
Ông Đoàn Hải Chiến
Phó Tổng giám đốc
Năm sinh: 1969
Trình độ học vấn: Cử nhân kinh tế
Ban Kiểm Soát
Ông Bùi Quang Chung
Trưởng Ban Kiểm soát Công ty
Năm sinh: 1980
Trình độ: Cử nhân Luật
Ông Nguyễn Trường Thịnh
Thành viên Ban Kiểm soát Công ty
Năm sinh: 1988
Trình độ: Cử nhân Kinh tế
Ông Đoàn Hải Trung
Thành viên Ban Kiểm soát Công ty
Năm sinh: 1995
Trình độ: Thạc sĩ chuyên ngành Kế toán

